通知公告
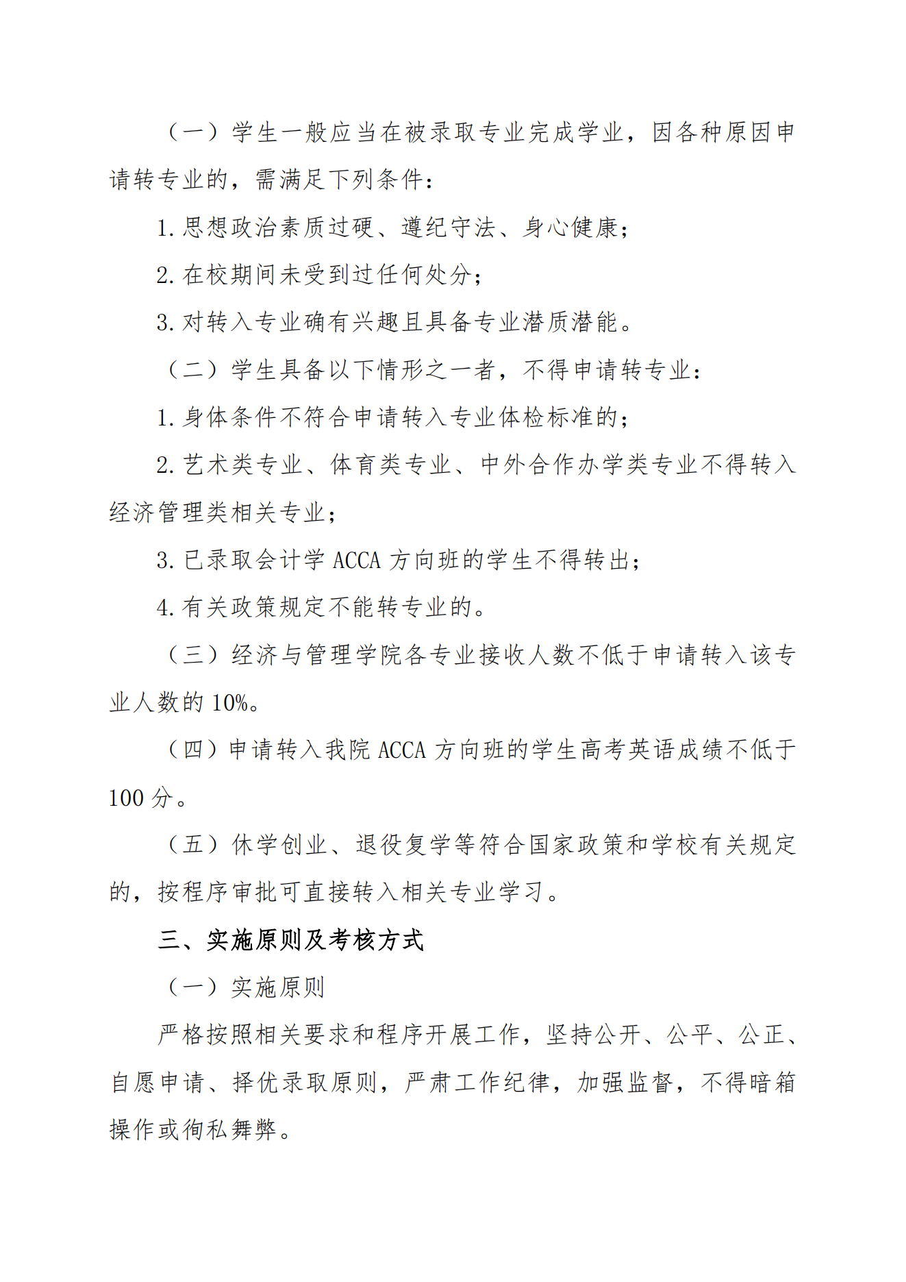
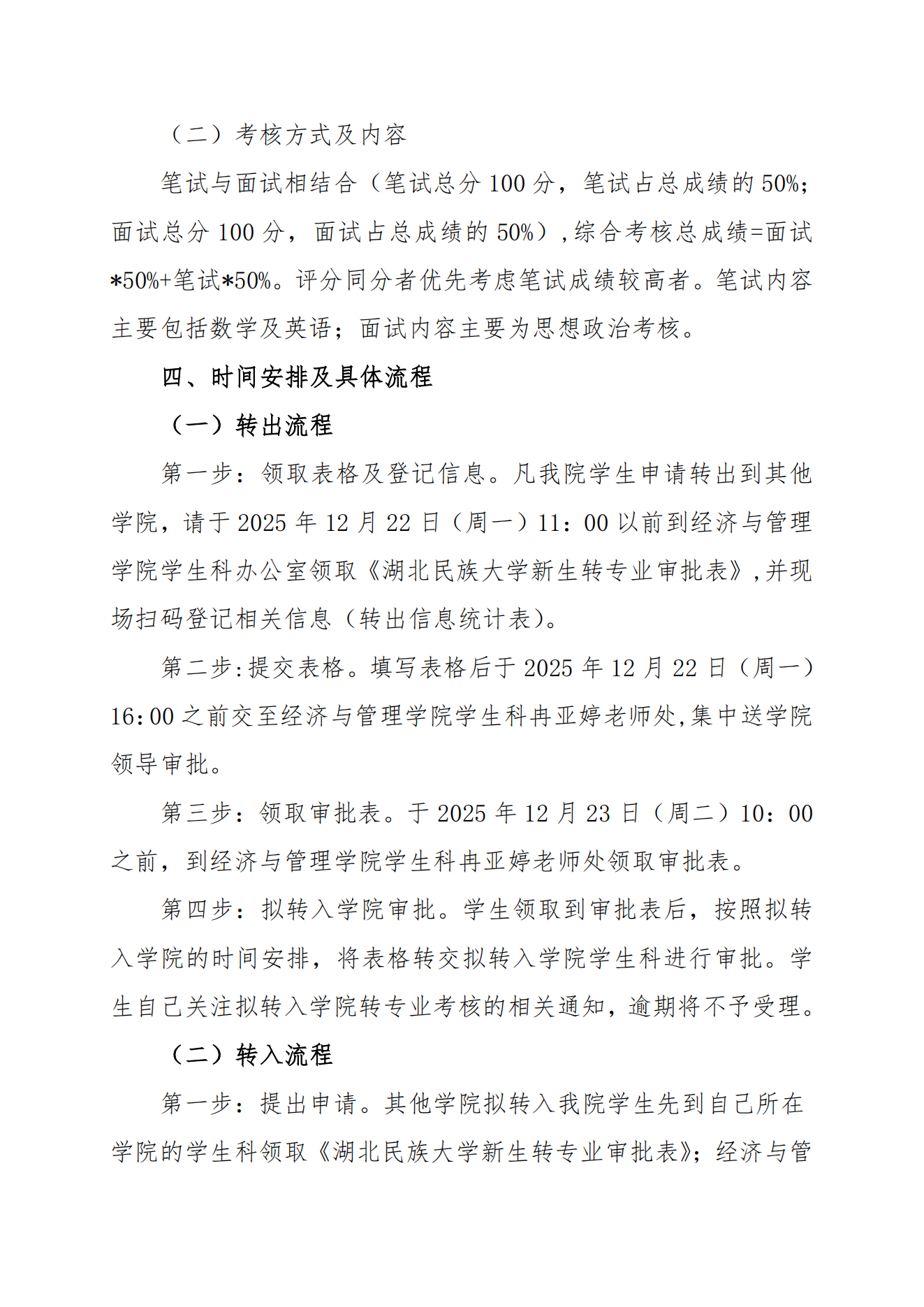
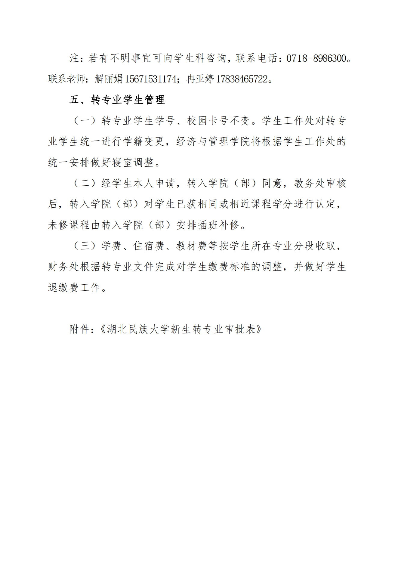
经济与管理学院2025级普通本科新生转专业实施方案
2025-12-17 11:07:02阅读 次
经济与管理学院会计学专业入选2021年度国家级一流...
2022-06-14
根据教育部办公厅2022年6月11日发布的《教育部办公厅关于公布2021年度国家级和省级一流本科专业建设点名...
经济与管理学院举办2025年度院属各部门述职评议会...
2026-03-20
本网讯(记者 吴德一 见习记者 李晨雪/文 记者 周颀涵 见习记者 李雨甜 文秀娟/图)2026年3月19日下午,...
经济与管理学院组织全体教职工开展2026年第一期师...
2026-03-20
本网讯(记者 吴德一 见习记者 李晨雪/文 记者 周颀涵 见习记者 李雨甜/图)为进一步加强我院师德师风建...
经济管理学院党委部署启动树立和践行正确政绩观学...
2026-03-13
本网讯(邓慧仪/图文)3月12日下午,经济与管理学院党委在附303会议室召开树立和践行正确政绩观学习教育...